色漫网

色漫网 (武汉)经济管理学院关于大学生自主创新资助计划院内遴选推荐的公示

发布人:徐天宜 发布时间:2022-03-11 点击次数:

 

经济管理学院全体师生

 

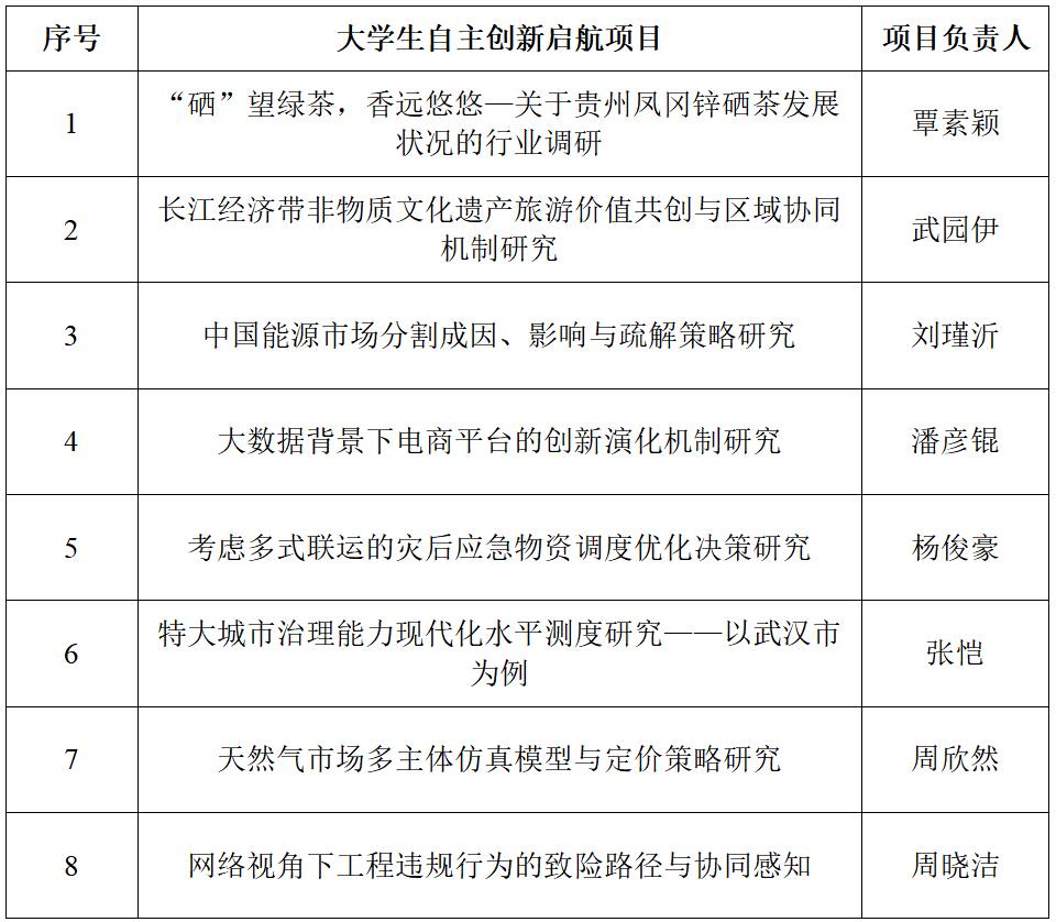
根据大学生自主创新资助计划立项工作的相关要求和实施细则,经济管理学院通过组建专家评审委员会已完成遴选领航团队和启航项目的立项予以院内公示

序号

大学生自主创新领航团队

项目负责人

1

生态修复模式下碳汇监测评价体系研究

贺佳怡

2

电商平台创新演化研究团队

刘琪

3

施工现场安全巡检机器人

吴军锦

4

筑福队

潘婧妍

5

灵动松石出竹山

刘子源


 

 

 


 

以上团队和项目拟推荐至学校进行复审,最终成功立项的团队和项目由校团委统一公示院内公示截止时间2022313日。

公示期内如有异议,实名反馈意见至邮箱:[email protected]

联系人:徐媛老师

 

 

 

共青团色漫网 (武汉)经济管理学院委员会

2022311